Issue Details

Cover
February, 2025

Volume: 13, Issue: 1

📅 Published on: 05 Feb 2025

Articles in this Issue

1. 5 Feb, 2025 Research Article
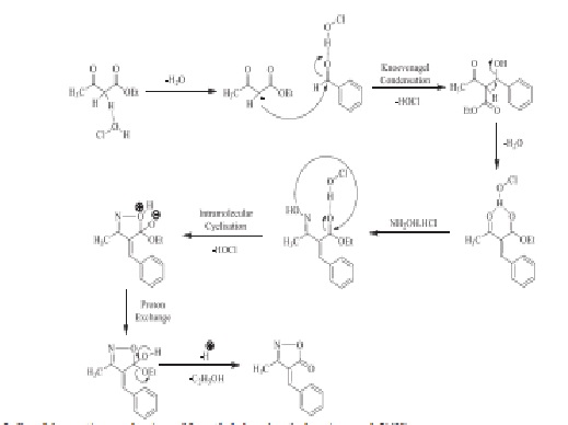
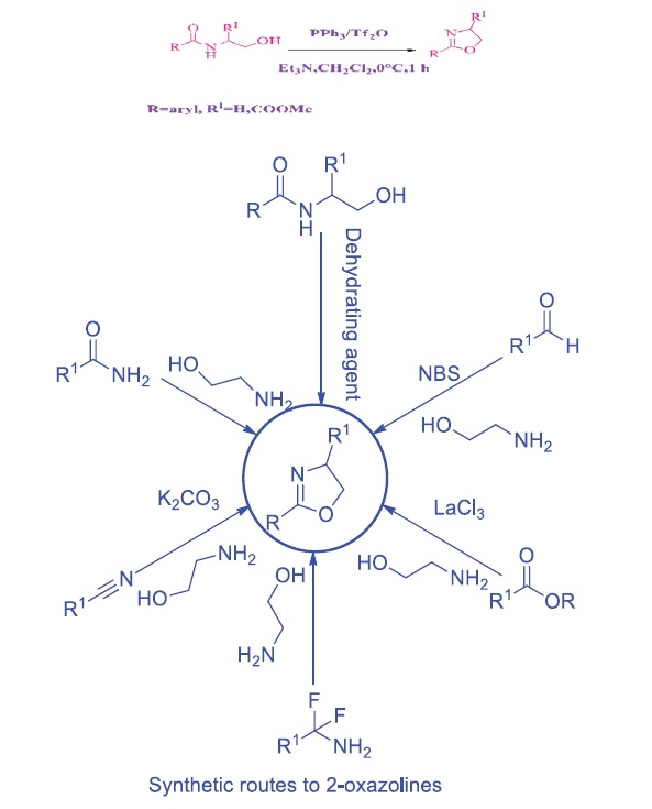
Synthesis of 2-Aryl-2-Oxazolines from β-hydroxy Amides using PPh3/Tf2O System

Authors: H. Keerthi, Vommina Venkata Sureshbabu*

DOI: 10.22607/IJACS.2025.1301001 | Pages: 1-9

Article Image
2. 5 Feb, 2025 Research Article
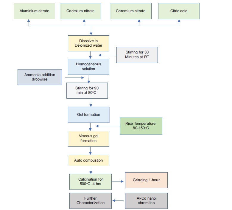
A Facile Synthesis of Cd Substituted Al Nano Chromites by Citrate Gel Method: A Comprehensive Study on Structural, Optical, Catalytic, Microbial and Anticancer Activities

Authors: Ch. Srikanth, P. Sailaja Kumari, R. Venkatesh Nayak, G. Vijaya Charan*

DOI: 10.22607/IJACS.2025.1301002 | Pages: 10-24

Article Image
3. 5 Feb, 2025 Research Article
H2O2:HCl Catalyzed Simple and Efficient Synthesis of 3-Methyl-4-Arylmethylene Isoxazol-5(4H)-One in Aqueous Medium

Authors: Ramesh S. Ghogare*, Armin A. Khan

DOI: 10.22607/IJACS.2025.1301003 | Pages: 25-31

Article Image
4. 5 Feb, 2025 Research Article
Hydro geochemical Insights and Groundwater Quality Assessment of Pulivendula Mandal, Kadapa, Andhra Pradesh

Authors: C. Krupavathi, S. Srinivasa Gowd*, P. Ravi Kumar, G.Nagalakshmi Devi, U. Lahari

DOI: 10.22607/IJACS.2025.1301004 | Pages: 32-42

Article Image
5. 5 Feb, 2025 Review Article
Hydrogels and their Metal Nanocomposites: Recent Progresses in Anti-Cancer Drug Delivery and Antimicrobial Wound Healings (Review Article)

Authors: K. S. V. Krishna Rao*, D. Hemalatha, P. Kushal, Chandra Sekhar Espenti

DOI: 10.22607/IJACS.2025.1301005 | Pages: 43-56

Article Image
6. 5 Feb, 2025 Review Article
Chemical Education in India in line with New Education Policy, 2020: Scopes, Issues and Challenges (Review Article)

Authors: Sharmistha Chakraborty, Nazima Sultana, Mehdi Al Kausor*

DOI: 10.22607/IJACS.2025.1301006 | Pages: 57-62

Article Image